浪涌抑制器IC简化了用于危险环境的电子产品本质安全屏障的设计
随着应用的激增,越来越多的应用需要足够安全的设备才能在危险环境中运行。化工厂、炼油厂、油/气井、煤炭和纺织业务都是使用电子仪器的潜在爆炸性环境的例子。为了在这种环境中安全运行,仪器必须防爆。
向这些市场供应设备的公司必须将保护集成到设计中。电子设计人员有责任考虑可用的安全措施,并以最小的成本和对正确电路运行的影响实施这些措施。从设计的角度来看,这是一项艰巨的任务,由于必须满足许多危险环境标准才能满足全球或国内市场,这使得这项任务变得更加困难。尽管各种标准正在缓慢地走向协调,但在某些情况下,它们仍然相互矛盾。
本文讨论安全标准的基本要求,以及满足这些要求的方法。特别是,LT4356 系列过压 / 过流保护器件提供了一种在电子设备中创建保护栅的高效而优雅的方法。为了充分了解要求和解决方案,必须适度熟悉标准本身以及执行这些标准的机构。
简而言之,在危险环境中,设计师的任务是防止点火源遇到爆炸性环境。有几种技术可以实现此目的,本文重点介绍称为本质安全 (IS) 设计的设计学科。图1描绘了点火三角形,说明燃料、氧化剂和点火源必须全部存在才能发生爆炸。有几种技术只是防止现有的点火源接触爆炸性环境,而本质安全设计实际上消除了点火源。表 1 中列出了主要的保护技术。

分离技术非常适合许多应用,但需要特殊的密封方法和物质,通常会形成永久性屏障,使维修或服务变得不可能。施工技术是机械方法,同样需要特殊材料。
只有本质安全技术允许正常的仪器制造方法和材料,并且不需要特殊的结构或包装。此外,IS电路可以在有电源的情况下提供服务,并且通常是获得认证的最低成本方法。此外,ATEX 0 区仅允许使用经过 IS 认证的设备(指令 94/9/EC ATEX“大气爆炸物”)。这是真的,因为仪器设计确保没有足够的电能(火花)或热能作为点火源。具体而言,本质安全电路是指在主要标准(IEC 60079-2006)规定的条件下产生的任何火花或任何热效应(包括正常运行和指定的故障条件)都不能引起给定爆炸性气体环境的点火。
一些机构监督标准的遵守情况,并向制造商颁发证书。在北美FM,UL和CSA管理IEC-79系列标准认证,而欧盟的ATEX标准合规性主要由DEMKO认证。所需的保护级别取决于仪器运行的环境。国际标准和操作守则根据爆炸风险对环境进行分类。存在的气体/蒸气/粉尘的类型和挥发性及其存在的可能性决定了这种风险。根据司法管辖区的不同,分类系统按类别/部门(北美)或区域(欧盟)进行。这些系统通常是兼容的,就本文而言,我们专注于类别/部门系统,因为许多国家/地区已采用IEC79系列标准,这是现有所有标准中最充分利用和协调的标准。
当电气设备和易燃材料同时存在时,必须对设备和爆炸性环境进行分类。所提供的保护水平必须等于或优于在此类环境中使用的标准所要求的水平。环境或“植物”根据爆炸性环境的类型(类和组)和存在概率(分区)进行分类。设备根据暴露于危险环境中的设备的任何组件的最高表面温度(温度代码)以及它可以在火花事件中产生或释放的最大能量(设备组)进行分类。重要的是要了解表面温度与点燃给定气体所需的火花点火能量之间没有关系。表 2 总结了这些限制。
“在本国际标准规定的条件下(包括正常运行和规定的故障条件)下产生的任何火花或热效应都不能在给定的爆炸性气体环境中引起点火的电路。”
因此,电路必须包含安全元件,以防止火花或热能达到足以在故障条件下引起爆炸的水平。电路设计人员有责任将这些保护元件整合到设计中,同时仍保持适当的电路运行。这很少是一件容易的事。
任何设计用于危险环境的设备都可以归类为简单或非简单设备。在不赘述的情况下,如果一个简单的设备包含无源元件,不产生或存储大于1.5V,100mA和25mW的大量能量,则不需要机构认证。简单装置的例子有电阻器二极管LED光电管、热电偶、开关、接线端子等。出于显而易见的原因,我们不会详述此类设备。
电子仪器设计人员关注的非简单IS设备被归类为“Ex ib”(可能有一个可数故障)和“Ex ia”(可能有两个可数故障)。可数故障是指检查员为分析防止热和火花点火故障的功效而施加的任意故障。不可计数的故障不是由元件故障引起的,而是由电路间距问题引起的,例如爬电距离/间隙、元件电压/电流/额定功率不当或元件结构。设计人员的工作是确保他的元件选择和电路布局不包含任何不可计数的故障,否则他可能无法仅凭这些故障进行认证。
在合规性检查期间,允许评估员通过一个(Ex ib)或两个(Ex ia)保护组件,并探索这些故障对安全性的影响。如果这些故障不会降低电路的安全功能,则设备将获得危险场所认证。参考表 2,I类 1 分区 IIC 组认证,T6 允许在任何危险环境中运行,包括 ATEX 0 区区域。显然,Ex ia是最难获得的认证,制造商应该确定他必须具有这种级别的保护,然后再产生这样做的成本。大多数应用只需要 I/1 级或 2 级(1 区)认证。
将功率/电压/电流限制在特定环境的安全水平的屏障必须调节危险位置和非危险位置之间的任何电源或信号流。这种屏障在标准中称为相关设备。重要的是要认识到,包含保护组件的IS屏障位于非危险区域,并为危险区域中的IS认证设备(包括简单设备)供电。两台设备都必须遵守IS规则。也就是说,对于Ex ia认证,两个单元都必须被批准遭受双重故障,同时保持点火安全,如图2所示。只要设备是安全的,设备的正常或可销售操作与审查员无关。

屏障的概念是获得合规性的有力工具。很明显,图2中的非危险区域屏障必须限制危险区域中IS设备可用的总功率。然而,在危险区域设备内也可能存在多个屏障。内部屏障可用于进一步限制设备内子电路的功率,以防止应用多个可计数故障。
从广义上讲,保护元件是串联型或并联型。限流电阻是最常见的串联保护器件,而限压齐纳二极管是最常见的并联保护器件。当组合使用以限制功率时,保护装置被称为屏障。保持真正电流隔离的屏障称为“隔离器”。隔离器的例子有变压器、光耦合器。然而,隔离器不会提供直流电源或传输直流信号,因此与本次讨论无关。我们不会深入研究使用电阻器或二极管来隔离储能元件以提供火花点火保护,但这在标准中有所规定,与电流隔离器的概念不同。
根据用于设计它们的组件,可以将屏障分类为被动或主动。被动屏障具有概念简单、易于设计和在市场上随时可用的优势。但是,受保护的现场设备必须承受势垒施加的电压负担,并且仍然正常运行。被动屏障能效低下且体积庞大。如果必须将任何超过几毫瓦的功率传输到现场设备,则安全组件将变得非常大。
主动屏障在效率和组件尺寸方面具有巨大的优势,但通常更难设计,并且生产成本可能更高。此外,这些通常是不容易重用的定制设计。主动障碍最严重的缺点不是概念上的,而是官僚主义的。分析屏障设计的审查员完全熟悉常见的无源设计,在批准有源设计之前,可能需要实际的火花测试(费用由您承担)。然而,正如我们将看到的,LT4356 系列浪涌抑制器 IC 可用于设计一个有源屏障,其参数可轻松更改,以快速提供定制屏障。由于基本电路拓扑不会有太大变化,一旦这种有源设计获得批准,当仅进行元件值更改时,它将更容易获得批准。如果 IS 仪器 供应 商 只 执行 一些 IS 屏障 设计, 则 可 显著 节省 的 能效、 屏障 尺寸 和 成本。
为现场设备提供直流电源的相关设备的无源设计,即屏障,利用三种古老的无源器件来实现保护:保险丝、电阻器和齐纳二极管。1.5 或 1.7 的安全系数适用于这些设备参数。此外,对于“ia”保护级别的双故障保护,需要多个冗余组件。图3显示了最常见的被动屏障设计类型作为示例。

只有齐纳二极管可以限制开路电压,只有电阻器和保险丝可以限制电流。保险丝不被视为火花点火能量限制装置,因为它的反应时间很慢。在每种情况下,器件都会耗散功率,并且必须正确额定值。Zeners实际上确实吸收了一些反向漏电流,即使它们没有完全打开。
检查员假设齐纳电压拐点出现在其公差的高端,通常为5%。齐纳的额定功率必须为势垒最大功率的 1.5 倍,电阻器的额定功率必须为最大功率的 1.5 倍,保险丝假定通过其额定电流的 1.7 倍。假定电阻处于其容差范围的低端。所有有源和无源器件还必须具有绝对最大击穿电压规格,该规格是它们在正常或故障条件下遇到的最大工作电压的 1.5 倍。这些假设不是为了挫败电子设计师,而是为了达到最坏情况下的屏障性能,总是在安全方面犯错。
假设势垒通过的最大功率为 V超频•我南卡罗来纳州= P.MAX/2当现场设备的阻抗等于势垒源阻抗时,最大功率传输点。对于此分析,假设电阻值为 (R – %容差)和 V超频在 (Vz + %容差)。现场设备中的任何组件都必须能够承受P.MAX/2除非通过次要手段以较低的值进行保护。如果我们假设现场设备只不过是一个LED,那么LED必须能够耗散P.MAX/2不超过设备表面温度代码,例如 T85 额定产品的 6°C。
在实际的屏障设计中,保护元件冗余对于合规性是必要的,特别是对于齐纳二极管。对于 Ex ib 额定设备,需要两个并联齐纳二极管,对于 Ex ia 防护等级,需要三个并联齐纳二极管。请注意,齐纳功率耗散额定值取决于保险丝清除。如果没有保险丝,则必须提供证据证明齐纳二极管可以无限期地耗散全部阻隔功率,而不会发生故障或超过设备的额定温度。此外,IEC79 标准要求必须封装所有未包含在认可座中的保险丝。对保护电阻器还有进一步的要求:它必须是“万无一失的”。如果两个电阻串联使用,则每个电阻器的值必须足够高,以便在其中一个电阻短路时限制电流。如果两个电阻并联使用,则必须指定每个电阻器,以便在一个电阻失效开路时消耗最大故障功率。绝对可靠的电阻器是金属膜、陶瓷釉面绕线或带有保形涂层的厚膜 SMD 类型之一,所有这些都具有合适的爬电距离/间隙间距,以避免不可计数的故障。绝对可靠的电阻被认为仅在开路时失效。检查人员可能会将其视为一个可数故障,但除非它揭示电阻下游的故障,否则不会为分析提供信息。
尽管它们很简单,但被动屏障在功率损耗和尺寸方面付出了高昂的代价。只有当最大功率的输入阻抗等于栅内限流电阻器的电阻时,才会将最大功率传输到现场设备,而这仅仅是提供给势垒的功率的一半。如果现场设备需要超过几毫瓦的功率,则势垒电阻器可能会变得很大。可以理解的是,这种电阻器价格昂贵,值范围有限,并且难以供电和安装。如果设计中不包含保险丝,齐纳二极管同样会变得笨重且昂贵。保险丝必须封装(第7.3段)这一事实通常规定整个屏障都已封装,使其无法维修,而且制造起来很混乱,而且成本更高。
可以通过相关设备屏障传输到现场设备的实际功率完全取决于仪器供应商寻求的认证级别。这反过来又完全取决于它将遇到的环境。
所需的等级和部门评级很容易确定。但是,易燃气体/粉尘类型决定了设备组和 T 代码。氢气具有相对较高的点火温度(560°C)和非常低的火花点火能量(20μJ)的事实表明,在寻求认证测试之前必须仔细考虑这些参数。在这里,我们将讨论仅限于I类位置,地面操作中的气体和蒸汽,II组。为了确定在屏障的输出端可以有多少功率可用,并且仍然可以安全地故障开路或短路,我们利用标准中公布的经验确定的气体点火曲线。这些曲线表示给定气体组允许的最大电压和电流。
标准中公布了三个图表,一个用于电阻,电感和电容电路。图4显示了简单电阻电路的曲线。为了便于讨论,我们假设我们正在处理火花点火的最恶劣环境,乙炔,IIA组。参考图4,在20V电压下超频似乎高达 400mA I南卡罗来纳州允许无着火危险。此外,该功率不得允许相应的表面温升高到足以在正常或故障条件下热点燃气体。

一些权威机构建议降低电压V超频10% 和当前 I南卡罗来纳州33%。这在标准(IEC 60079-11,10.1.4.2)的安全系数下有所说明。限流串联电阻的计算值为V超频/我南卡罗来纳州= 20/0.4 = 5Ω.电阻必须耗散的功率为 V超频•我南卡罗来纳州或(I南卡罗来纳州)2/R 或 (V超频)2/R,以电路操作或故障期间的最高值为准。简单的计算表明,即使是很小的功率也可能需要相当大的限流电阻。最后要注意的是:标准规定,根据经验和分析数据,T4(135°C)温度代码会自动授予任何使用1.3瓦或更低功率的电路。
LT®4356 系列过压 / 过流限制器是设计具有最少部件数量和功耗浪费的有源保护栅的绝佳选择。认识到这一事实,凌力尔特提供采用 16 引脚 SO 封装的 IC,其引脚间距足以避免在封装时因不可计数故障而影响设计。对于高达10V的电压,一些标准要求爬电距离为1.5mm(59.1mil),最高2V的爬电距离为0.78mm(7.30mil)。在2006 79系列标准之前,由于50引脚SO封装的引线mm),因此必须封装IC以满足这些要求,但封装具有提高电路中任何相关元件的热限制的额外优势。
然而,最新版本的协调标准IEC60079-11(第5版2006-07)大大降低了印刷电路板上的这些爬电距离要求,当设备以符合侵入保护标准的方式封闭时。这些标准被称为IP等级,可防止灰尘或湿气进入,从而保证污染程度为2或更低。这个想法是电路板保持越干净和干燥, 电路板的 CTI 越低 (比较漏电起痕指数) 并且发生漏电流的可能性就越小.因此,79-11的附录F仅允许0.2mm爬电距离,最高可达50V,适用于I类环境。由于大多数仪器仪表都是封闭的,因此设计人员应该使用具有高IP等级的外壳,例如IP67或IP68,以避免封装要求。除非必须封装以满足热限制,否则最好避免其成本和相关问题。
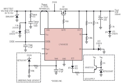
图 5 是 LT4356 IC 的简化框图。LT4356 连续监视电流和电压,并在发生故障时快速关断串联通MOSFET。电流和电压限值均由外部元件设置,因此可以轻松更改限值。分流电阻器和电压反馈电阻器应做到万无一失,才能获得认证。通常,反馈电阻可以任意增大,这样将输入功率直接短路到反馈电阻的MOSFET故障就不会引起明显的功耗。

尽管如此,还有两份警告说明是必要的。首先,有源器件(可控半导体)可以在Ex ib情况下用于功率限制(热点火),但不能用于火花点火保护。见标准第7.5.2和7.5.3段。某些解释可能允许在区域0中使用主动屏障,但只能以一式三份的形式使用。第二个警告是,与任何IS屏障一样,即使对于Ex ib(单故障)应用,屏障故障通常也会导致屏障下游的不可计数的热故障故障。因此,如果其中一个屏障发生故障,则需要冗余。
LT4356 提供了两个串联调整管 (通常用于反极性保护)。“在可能发生的情况下”需要防止极性反转。单个二极管被认为可以满足这一要求,但两个调整管可以更好地防止可数故障,而不会产生明显的压降。

对于Ex ib环境,检查员可以使用其单个可数故障在内部短路IC上的所有引脚,以分析由此产生的故障。虽然适当额定的冗余齐纳二极管可以放置在 LT4356 的输出端以提供一个电压限值,但在任何可观的功率水平下,指定这些齐纳二极管的成本和难度使得简单地复制整个栅更具成本效益。请注意,对于Ex ia应用,需要三重式屏障或带有串联无懈可击电阻的两个屏障才能满足双故障分析规则。
从这里开始,我们假设遵循间距和热上升、元件额定值、PCB粘接宽度和冗余规则,并且电路不会因可数或不可数故障而失效。剩下的问题是火花点火能量。为此,LT4356 可能没有用处,具体取决于应用。
LT4356 通过关断调整管来对电流和电压故障做出反应。但是,由于它不会立即关闭,因此会通过屏障喷射一些能量。在标准中,这被称为通过能量,通常使用示波器测量和/或在腔室中进行实际火花点火测试进行评估。如果这种能量足以点燃目标气体,则屏障未通过认证。可接受的通过能量总结在表3中。
台架测试表明,LT4356 对于 Ex ia 热点火应用来说也绰绰有余。台架测试使用改进的LT4356评估板DC1018A完成。设置原理图如图7所示。反馈电阻被选为IS特定的9.9V电压限值,电流检测电阻值被改变以允许300mA的电流限值。测试了过压和过流限制性能。通过输入从15到V的阶跃变化来评估电压限制。通过通过低R对输出地施加直接短路来评估电流限值DS(ON)MOSFET 由一个 5V 方波驱动。

IC系列提供了许多使用故障定时器的故障恢复选项,根据应用的不同,IS设备的设计人员可能会利用这些选项,但这里不讨论这些选项。评估板上启用的自动故障复位保持启用状态,以便进行测试。
图8显示了评估板采用15V电源和9.9V箝位限值上电时的电压箝位动作示波器曲线。故障复位定时器的动作很明显。

更重要的是,图9显示了当前的故障动作。结果表明,当发生短路时,通过接通负载MOSFET,电压在不到6μs的时间内被箝位到地。通道1是触发脉冲,通道2是势垒输出电压。虽然没有显示,但电流也在下降,尽管没有电压那么快。电流的压摆率取决于电源阻抗、电路电感和MOSFET栅极电容等变量。通常,应使用尽可能小的MOSFET芯片尺寸,并且可能需要使用与势垒输出串联的低值电阻器,以保持在火花点火阈值以下。

为了正确计算通过能量,必须从电流和电压曲线得出功率曲线,然后随时间进行积分。火花点火测试仅在不打开仪器外壳的情况下可能断开的连接上进行。也就是说,与屏障本身外部和外部的设备之间的电缆或连接器。检查员可以切断电缆或断开连接器以测量火花点火潜力。在外壳内,只需评估热点火潜力。
任何希望向可能具有爆炸性的市场和环境销售设备的供应商都必须遵守设计规则,使其在此类环境中的操作不会产生煽动性。也就是说,它们不得能够提供热源或火花点火源。有几种标准方法可以提供这种保护,但对于电子仪器,首选和成本最低的方法通常是本质安全。管理爆炸性环境中电气设备的国际标准错综复杂,在许多情况下,对于实现合规性所需的设计方法含糊不清。在当今具有安全意识的世界中,政府和市场都要求设备经过认证,符合标准。认证由许多被称为国家认可的测试实验室的监管机构完成,并在授予认证之前进行彻底和详细的分析过程。
通过适当的保护屏障设计,大大简化了获得IS环境仪器认证的过程。虽然被动屏障设计简单,但当正常运行需要超过几毫瓦时,它们会在尺寸和成本方面造成沉重的损失。主动屏障可以在提供几瓦能量的同时实现安全操作,但设计规则更为复杂。
如果遵循基本规则,诸如 LT4356 之类的集成电路使得有源屏障设计更容易认证。LT4356 系列电压 / 电流钳位的出色响应时间是满足限制可能导致热点火的功率的法规要求的关键。如果要将 LT4356 也用于限制火花点火,则可能需要仔细的设计以及可能的额外快速箝位。
本文并未涵盖合规屏障设计所需的所有细节,并且 IS 设计人员仍需要对适用标准进行深入研究。尽管如此,认证就绪的主动屏障现在非常容易获得,为设计师及其公司提供了一个前所未有的机会来扩展到迄今为止相对封闭的市场。
都使用基于先进深次微米制程的芯片。但制程越先进,芯片对 ESD 耐受度也就越差。当这些
,其实也就是我们平时所说的芯片了。相信我们大家对于这个芯片都是不陌生的,因为我们在平时芯片用到的频率还是很多
防护方案,需要采用三级防护:一般将气体放电管用作第一级,压敏电阻放做第一或第二级,而TVS管(暂态
二极管)用做第二或第三级防护。通过各级防护器件的配合,将幅值较高的雷电暂态过电压限制到
可以保护
(Transient Voltage Suppressor, TVS)是一种
电路敏感部分的关键器件。这些器件可以快速响应电压冲击,并且限制瞬态电压到可以
的未来发展如何? /
如何在IAR IDE中调试基于Cortex-R52的RZ/TN MPU的变量实时监控?
OpenHarmony4.1Release无法运行debug应用问题分析
信号发生器给采样电路输入正弦波,输出的正弦波有畸变,在零点处保持一段为0,并且幅值有衰减,搞不清楚原因?
鸿蒙原生应用开发-ArkTS语言基础类库多线程TaskPool和Worker的对比(二)


