Pg电子游戏平台:非常见问题解答第224期:热插拔控制器中的寄生振荡
我按照数据手册在原理图中使用了10 Ω栅极电阻,但在启动期间仍有振铃。我的热插拔控制器电路为何会振荡?

使用高端N沟道MOSFET开关的热插拔器件在启动和限流期间可能会发生振荡。虽然这不是新问题,但数据手册通常缺少解决方案的详细信息。如果不了解基本原理,只是添加一个小栅极电阻进行简单修复,可能会导致电路布局容易产生振荡。本文旨在解释寄生振荡的理论,并为正确实施解决方案提供指导。
使用高端N沟道MOSFET (NFET)的热插拔控制器、浪涌抑制器、电子保险丝 和理想二极管控制器,在启动和电压/电流调节期间可能会发生振荡。数据手册通常会简要提到这个问题,并建议添加一个小栅极电阻来解决。然而,如果不清楚振荡的根本原因,设计人员就可能难以在布局中妥善放置栅极电阻,使电路容易受到振荡的影响。本文将讨论寄生振荡的原理,以帮助设计人员避免不必要的电路板修改。
最初,添加栅极电阻可能没什么必要,因为看起来NFET栅极的电阻为无穷大。用户可能会忽略这个步骤,并且不会出现问题,进而会质疑栅极电阻是否有必要。但10 Ω栅极电阻可以有效抑制栅极节点上振铃。栅极节点含有谐振电路的元件,包括栅极走线本身。较长PCB走线会将寄生电感和分布电容引入附近的接地平面,从而形成通向地的高频路径。针对高安全工作区(SOA)优化的功率FET具有数纳法拉的栅极电容,为增加电流处理能力而并联更多FET时,此问题会加剧。用于钳位FET的VGS的齐纳二极管也会带来寄生电容,不过功率FET的CISS影响较大。

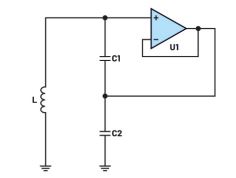
旋转电路后(见图2),其与Colpitts振荡器的相似性就非常明显了(见图3)。这是一个具有附加增益的谐振电路,能够产生持续振荡,使用N沟道FET的PowerPath控制器可能会采用这种配置。


Colpitts振荡器使用缓冲器通过容性分压器提供正反馈。在PowerPath控制器中,这是由FET实现的。它处于共漏极/源极跟随器配置中,因此可充当交流缓冲器,在更高漏极电流下性能更好。容性分压器顶部的信号被注入分压器的中间,导致分压器顶部的信号上升,然后重复这一过程。
为了验证开关FET在Colpitts振荡器拓扑中的作用,我们构建了一个没有栅极驱动器IC的基本电路(见图5)。FET的CGS(图4中未显示为分立元件)与C2构成分压器。
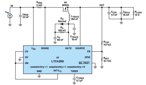
现在我们转到热插拔控制器,看看是否进行调整以引起振荡。演示板用于启动容性负载测试。在启动期间,栅极电压按照设定的dV/dt上升,输出也随之上升。根据公式IINRUSH=CLOAD×dV/dt,进入输出电容的冲击电流由dV/dt控制。为了提高FET的跨导(gm),冲击电流设置为相对较高的值3 A。测试设置(见图7):
▲LTRACE是150 nH分立电感,位于LT4260的GATE引脚和NFET的栅极之间,代表走线 mΩ检测电阻将折返电流限制为10A。
▲68 nF栅极电容将启动时间延长至数十毫秒,在此期间FET容易受到振荡的影响。
▲15 mF输出电容会在启动期间吸收数安培的冲击电流,从而提高FET的gm。


注意图8中的波形,一旦栅极电压上升到FET的阈值电压,GATE和OUT波形就出现振铃,这是由GATE波形突然阶跃导致冲击电流过冲而引起的。随后振铃逐渐消退。
为使瞬态振铃进入连续振荡状态,必须增加FET的增益。将VIN从12 V提升至18 V,负载电流和gm都会增加。这会将正反馈放大到足以维持振荡的水平,如图9中的示波器图所示。


现在问题已经重现,我们可以实施众所周知的解决方案:将一个10 Ω栅极电阻与电感串联(见图10)。增加栅极电阻后有效抑制了振荡,使系统能够平稳启动(见图11)。

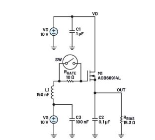
回到基本的NFET Colpitts振荡器,引入可切换栅极电阻后,可观察到R
的阻尼效应(见图12)。当从0 Ω逐步增至10 Ω时,振荡会衰减,如图13所示。


本文介绍了寄生FET振荡的理论,通过工作台实验验证了Colpitts模型,在演示板上再现了振荡问题,并使用大家熟悉的解决方案解决了该问题。将10 Ω栅极电阻尽可能靠近FET栅极引脚放置,可将PCB走线的寄生电感与FET的输入电容分开。只需一个表贴电阻就能消除栅极振铃或振荡的可能性,用户不再需要耗时费力地排除故障和重新设计电路板。


