Pg电子游戏平台:详解LDO电路的电源抑制比
电路高度集成的趋势下,一个能提供稳定输出电压的系统模块显得尤为重要,而这个模块又很容易受到
。上述电路图是一个LDO的结构模型,展示了LDO的基本原理,下面分析输入电压纹波对输出电压的影响。
LDO在分析PSR时的等效电路可以看成,PMOS的输出电阻与总电路的输出电阻的串联,总电路输出电阻等于输出端开环等效电阻与闭环反馈电阻的并联,开环输出电阻为
在电路实际工作在不同频率下PSR的值也会不同,在低频阶段,高环路增益导致
这也是理想情况;在频率升高至放大器带宽以上时,放大器的开环增益下降,这导致
表示放大器的带宽,当频率增加到单位增益频率(Unit Gain Frequency,简称UGF)时,放大器增益为1,反馈环路消失,


的分流程度继续增大,输出端的交流分量减小,VDD的交流分量不变。在频率增加过程中PSR的表达式变化如下:

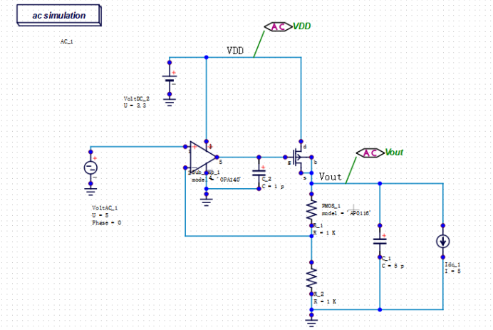
在巨霖PowerExpert中搭建LDO的PSR分析电路并进行AC仿真,仿真电路和结果如下:

通过上述对 LDO 电路的电源抑制比 PSR 进行了分析量化,在实际设计过程中有很多种优化放置,篇幅问题本文仅简单提出三种,不做仿真和验证。最直接方式是增加输出电容减小噪声,从而提高PSR,但是这会增大器件的版图面积,增加成本;还可以减小 LDO 的负载,电路对电源噪声敏感度降低,但会导致高功耗,影响使用寿命;还可以采用高PSR 基准源,使供电电源更稳定,电源噪声对输出更少影响,但电路结构变得更加复杂,还引入了新噪声源。综上所述,以上这些方式都有各自优点与缺点,在实际设计中需要考虑各种因素,选择适合的优化方式,再使用仿真软件验证,巨霖的PowerExpert作为电路仿真软件,具有精度高,收敛性好,器件库丰富等优势,可以在实际电路设计中精准仿真电路,成为工程师们设计环节的有力助手。
欢迎从官网申请试用我们的软件,过程中的任何疑问可联系support技术人员,期待与您的交流!
文章出处:【微信号:巨霖,微信公众号:巨霖】欢迎添加关注!文章转载请注明出处。
(PSRR)仍然通常被误认为单一的静态值。在这篇文章中,我将尝试说明什么是PSRR以及影
作者:Hao Wang深圳模拟工程师PSRR是什么PSRR(Power supply rejection ratio)又称
和噪声原理及选择 /
进行处理,得到模块所需性能标准的电压。 设计了一种可用于射频前端芯片供电的高
设计 /
产生的电压纹波。这对锁相环(PLL)和时钟等信号调节器件在内的数据转换器尤为重要,因为噪声
简述 /
(PSRR,Power Supply Rejection Ratio)是衡量线性稳压器(
案例验证:分析NCCL-Tests运行日志优化Scale-Out网络拓扑
用udl里的字符串信息在局域网内其他电脑连接sql数据库为什么为出现连接失败拒绝访问?
如何用OpenCV的相机捕捉视频进行人脸检测--基于米尔NXP i.MX93开发板


