Pg电子游戏平台:【电路图收藏】5V电子开关电路图分享-KIAMOS管
下图是50W离线式开关电源电路设计。该电路由一个MOSFET供电。BUZ80A/IXTP4N8220V交流电压输入和GEIRF823110V交流输入电压。输出将是5VDC,电流高达10A。

示意图显示了与5-V10A输出的50W电源。这确实是一个连续模式反激式转换器内。该电路具有的功能的初级侧和次级侧控制器将全例如,过电流保护故障因素。当错误条件已经消除,电力供应将进入软启动周期之前以recommencing正常运行。
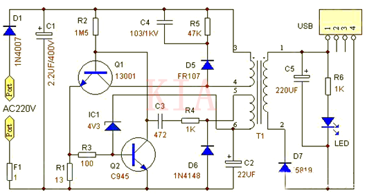
USB充电器套件,又名MP3/MP4充电器,输入AC160-240V,50/60Hz,额定输出:DC5V250mA(标签贴纸为500mA,如果要长期输出更大电流,请更换Q1为13003)。MP3和MP4在全国范围大量流行,不过作为日常用品的充电器由于直接和220V高压相连,具有故障率较高,容易损坏的特点。

下面是对着实物绘制的电路原理图:(电路板上有多种元件安装方法,安装请与原理图、实物图为准,PCB板上有些元件孔是不要安装的,有些元件要装在别的元件孔上,这点请注意!)说明:为了简化电路,达到学习目地,图中用1欧的电阻F1起到保险丝的作用,用一个二极管D1完成整流作用。
接通电源后,C1会有300V左右的直流电压,通过R2给Q1的基极提供电流,Q1的发射极有R1电流检测电阻R1,Q1基极得电后,会经过T1的(3、4)产生集电极电流,并同时在T1的(5、6)(1、2)上产生感应电压,这两个次级绝缘的圈数相同的线滤波后通过USB座给负载供电;
其中T1(5、6)经D6整流、C2滤波后通过IC1(实为4.3V稳压管)、Q2组成取样比较电路,检测输出电压高低;其中T1(5、6)、C3、R4还组成Q1三极管的正反馈电路,让Q1工作在高频振荡,不停的给T1(3、4)开关供电。
当负载变轻或者电源电压变高等任何原因导致输出电压升高时,T1(5、6)、IC1取样比较导致Q2导通,Q1基极电流减小,集电极电流减小,负载能力变小,从而导致输出电压降低;当输出电压降低后,Q2取样后又会截止,Q1的负载能力变强,输出电压又会升高;这样起到自动稳压作用。
本电路虽然元件少,但是还设计有过流过载短路保护功能。当负载过载或者短路时,Q1的集电极电流大增,而Q1的发射极电阻R1会产生较高的压降,这个过载或者短路产生的高电压会经过R3让Q2饱和导通,从而让Q1截止停止输出防止过载损坏。
因此,改变R1的大小,可以改变负载能力,如果要求输出电流小,例如只需要输出5V100MA,可以将R1阻值改大。当然,如果需要输出5V500MA的线的可能性,如果需要大电流输出,建议更换13003、13007中大功率管。
C4、R5、D5起什么作用呢?T1变压器是电感元件,Q1工作在开关状态,当Q1截止时,会在集电极感应出很高的电压,这个电压可能高达1000伏以上,这会使Q1击穿损坏,现在有了高速开关管D5,这个电压可以给C4充电,吸收这个高压,C4充电后可以立即通过R5放电,这样Q1不会因集电极的高电压击穿损坏了,因此,这三个元件如有开关或者损坏,Q1是非常危险的,分分秒秒都可能会损坏。

光控开关电路如下图,主要特点是白天有光照,灯泡不亮,夜晚黯淡无光,电路自动通电,灯泡亮起。
白天在较强光照下,光导管227A(一种光敏电阻)两端阻值很小,约20~50k,晶体管VT2获得基极电流而导通,VT1从R2上得到正偏电压也导通,继电器线圈KA得电,继电器的常闭触电②、③断开,两只晶闸管V1和V2没有触发信号而不导通,因而灯泡EL不亮。

夜幕降临时,随着光照强度下降,光导管227A的阻值不断增加,最终可达1M左右,VT1因基极电流太小而截止,VT1也相应截止,继电器KA失电释放,常闭触电②、③闭合,晶闸管V1、V2因其两控制相连而处于双向导通状态,电源被接通,照明灯亮。
图中,电容器C3用于防止夜间瞬时强光干扰引起照明灯熄灭。而当光亮强度在临界点附件缓慢变化时,易引起继电器颤动而使灯光闪动,C2可以过滤掉脉冲电流,避免照明灯闪亮。


