Pg电子平台:全功率覆盖高效充电-茂睿芯在10W至1000W范围内的一站式布局
现代设备对于电力的需求是多样性的,特别是快充需求,AC-DC快充技术逐渐成为了电子行业的重点发展方向。而如何高效地将交流电转换为直流电,在满足高功率输出的同时确保充电过程的安全与稳定,则是快充技术发展的主要痛点。因此对于电源管理IC领域的公司来说,相关产品线布局非常重要。
一般来说,一款电源模块或快充适配器方案中包含了众多的控制器电路和组件,这些不同的组件各自承担着不同的功能,组件间互相协同,一个完整的电源方案才得以形成。
茂睿芯现已完成ACDC快充产品线全功率段的芯片布局,从LLC控制器、PFC控制器,氮化镓合封芯片,QR控制器与同步整流控制器等产品,实现了完整的一站式解决方案,具有外围器件简洁,集成度高,转换效率高等诸多优势,在市场上极具竞争力。

充电头网已将茂睿芯ACDC快充产品线的部分典型芯片型号与相关参数汇总成上表所示,方便各位工程师选型。我们从厂家了解到,还有大量的有细分差异,及内置不同等级功率器件的芯片没有列在此表中,工程师们如果有更细分的需求也可以同厂家索取选型手册进行确认。
MK2199 是一种带高压半桥驱动的LLC控制器。它可以与LLC SR驱动器 MK1620/1 搭配使用,实现高效和可靠的 LLC 设计,死区时间可调提高了系统应用的灵活性。

该 IC 提供一个 CSS 引脚,提供软起可编程功能,允许用户通过改变外接电容设置软起时间。

在轻载情况下,MK2199 将自动进入突发模式运行,减少系统开关器件的损耗。如果第一级保护不足以控制初级电流,更高级别的过流保护 (OCP) 将锁定 IC。两者的组合提供了对过载和短路的全面保护。额外的保护输入(DIS)允许轻松实现过温保护 (OTP) 或过压保护 (OVP)。

MK2552 是一款临界导通模式(CrM)PFC控制器,专为高性能 AC/DC 电源系统设计。它具有高度线性的乘法器和谐波失真优化器,能够在不同工作条件下实现超低谐波失真(THD)和接近于单位的功率因数。
MK2552支持 11V 至 30V 的宽工作电压,在轻载条件下可进入不连续导通模式(DCM),超低启动电流和优化的 VCC 欠压保护使其非常适合自供电系统。MK2552 还具备智能保护功能,包括软启动和软停机保护、电压跌落和欠压保护、智能高/低线过流保护等,应用领域涵盖 AC/DC 适配器、工业电源、电视、桌面电脑和照明设备等,采用SOP-8封装。

MK2554系列是一款高性能连续导通模式 (CCM) PFC控制器,专为 AC/DC 电源系统设计。它采用多模式控制策略,能够在不同工作条件下实现超低总谐波失线的功率因数。

该控制器支持11V 至 28V宽输入电压,内置频率抖动功能以优化 EMI 性能,并提供峰值电流限制、输入欠压检测和输出过压/欠压检测等保护机制,具备反馈和检测引脚的开路/短路保护,内置振荡器和动态负载增强功能,适用于工业电源、服务器电源和高功率 LED 电源等领域,采用SOP-8 封装。


MK2697A 是一款多模式高频QR控制器,支持10V至88V的输入电压,工作频率高达 130k Hz,采用自适应DCM/QR模式,能确保在不同输出电压和负载条件下保证高效率,专有软启动方案减少了SR Vds应力,优化了轻负载效率,并可通过频率抖动提升EMI性能。

MK2697A内置输出过压、过功率、VCC过压等保护机制,采用SOT23-6封装,适用于AC/DC适配器和通用电源等应用领域。
MK2697G作为茂睿芯整个功率段解决方案的关键物料之一,它是一个高频QR控制器,主要用于配合E-MODE型GaN。

MK2697G控制器的特点是可以提供多种版本,以满足不同功率器件的需求。锂电池的充电器输出范围广,经过归一化后,一个充电器可以满足多个车型的充电需求。为了应对宽范围的输出变化,茂睿芯的IC供电范围也很广:9-90V,无需额外的供电电路。

另外,MK2697G还采用了低应力的设计方案,并申请了相应的专利,解决了由于QR工作特性导致的不同负载下SR应力增加的问题,使得从满载到空载时的SR应力得到有效控制。

MK2687是一款高效离线PWM控制器,专为PD和快充应用优化。VCC工作电压范围为10V-88V,无需额外的绕组或线采用自适应多模式控制,可根据不同负载和输出电压自动切换DCM、QR和CCM模式,可在轻载时进入突发模式以提高效率,最大开关频率为65kHz。MK2687还有100k,130kHz的版本,以不同后缀区分。

MK2687内置输出过压保护、VCC过压保护、过功率保护、欠压/过压保护以及次级侧SR短路保护等保护机制,支持PPS宽范围输出,适用于AC/DC PD适配器和通用电源等应用领域。

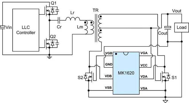
MK1620是茂睿芯推出的一款高性能双通道LLC同步整流控制器,具备高效率自适应驱动控制策略,降低DCM振铃误触发几率逻辑,采用双通道互锁机制,实现10ns超快速关断传输延迟和最大2.5A下拉电流,兼容多种开通阈值MOSFET的VG钳位电路,内置多种保护功能,方便用户多场景灵活应用。

通过合适的栅极驱动和独立的差分采样输入,MK1620可以在较宽的负载条件下实现高效率、高可靠性。MK1620能够工作在4.7V至38V的宽供电范围,小于75uA的超低静态电流和双通道驱动电路,适用于全波整流的LLC谐振变换器中。

MK1620的两组独立差分采样,用于检测每个SR MOSFET的VDS电压,方便布线,易于使用。独特的自适应控制策略与驱动调整机制,可应对各种复杂的应用系统。


MK91816 是一款高频、高性能的次级侧同步整流控制器,专为反激转换器设计。它支持 高低侧整流,支持DCM、CCM 和 QR 多种操作模式。

MK91816 的自供电功能消除了对变压器辅助绕组产生的外部电源的需求,具有极低的 10ns 关断延迟和高达 4A 的驱动电流能力,可显著降低 CCM 模式下的 SR VDS 应力。 VG 限流电路也能有效防止 VCC在低于 2V 时的直通现象。此外,该芯片还支持 GaN FET 和超结 MOSFET 的有源钳位反激转换器,并且一颗芯片可通过配置支持高低频、大小电流,适用于多种AC/DC电源适配器领域,采用SOT23-6 封装。
MD18011X系列是一款光耦兼容的单通道隔离型栅极驱动器,具有4A拉电流和7A灌电流能力,输入引脚耐压-16V,主要用于驱动 MOSFET、IGBT 和 SiC MOSFET。其采用了自主开发的磁隔离技术,绝缘耐压等级高达5700VRMS,能有效提高设备可靠性及使用寿命,应对强电对信号的干扰时也能有效防止对信号链的干扰,从而让系统稳定运行。

相比于传统的光耦型栅极驱动器,MD18011X具有工作寿命更长,CMTI≥200kV/us以上,耐负压能力更高,UVLO恢复更快,脉冲宽度失真更小等优点。

MD18011X系列采用SOW-6封装,并具有8mm的电气间隙和爬电距离,可广泛应用于工业电源、光伏逆变器、伺服、变频器等系统之中。
MD18023X系列作为一款双通道隔离型栅极驱动器,具有4A拉电流和7A灌电流能力来驱动MOSFET、IGBT和SiC MOSFET。该器件可配置为两个低侧驱动器或者两个高侧驱动器或者一个半桥驱动器。输入端通过5.7kVRMS的隔离障壁与输出端隔离,具有最小200-V/ns的共模瞬变抗扰度(CMTI)。

输入侧所有端口均可耐受-10V至30V的直流电压,从而增加了对长传输路径上寄生电感引起的振铃的稳健性。保护功能包括可编程的死区设置(DT PIN)、DIS功能以关闭两通道输出和所有供电的欠压锁定(UVLO)。

MD18023系列通过了多项安全相关认证,提供SOP-16、SOP-16宽体两种封装,可应用于隔离式交流-直流和直流-直流电源、服务器、工业基础设施、混动车和电动车充电器等领域之中。

MK2785是一款高频QR控制器,专为PD/快速充电应用优化,这款芯片内置700V 1.6Ω GaN,开关频率为130Khz,宽VCC工作电压范围(9V-85V)使其能够覆盖3.3V-21V输出范围的PD/PPS,而无需使用额外的VCC绕组或线性降压电路。

为了在不同负载下实现从通用线能够自适应地在DCM/QR模式下运行。在轻负载时,它将以Burst模式工作以提高效率。
MK2785采用ESOP-8封装,提供多种保护功能,包括输出过压保护(OVP)、输出过功率保护(OPP)、VCC过压保护、Brown in/out、次级侧SR短路保护(SSCP)和CS短路保护。
MK2786是一款高频QR控制器,专为PD/快速充电应用优化,这款芯片内置700V 1Ω GaN,开关频率为130Khz,宽VCC工作电压范围(9V-85V)使其能够覆盖3.3V-21V输出范围的PD/PPS,而无需使用额外的VCC绕组或线性降压电路。

为了在不同负载下实现从通用线能够自适应地在DCM/QR模式下运行。在轻负载时,它将以Burst模式工作以提高效率。

MK2786提供多种保护功能,包括输出过压保护(OVP)、输出过功率保护(OPP)、VCC过压保护、Brown in/out、次级侧SR短路保护(SSCP)和CS短路保护。MK2786采用ESOP-8封装,适用于20W功率应用。
MK2787是一款高频QR控制器,专为PD/快速充电应用优化,这款芯片内置700V 365mΩ GaN,开关频率为130Khz,其宽广的VCC工作电压范围(9V-85V)使其能够覆盖3.3V-21V输出范围的PD/PPS,而无需使用额外的VCC绕组或线性降压电路。

为了在不同负载下实现从通用线能够自适应地在DCM/QR模式下运行。在轻负载时,它将以Burst模式工作以提高效率。

MK2787提供多种保护功能,包括输出过压保护(OVP)、输出过功率保护(OPP)、VCC过压保护、Brown in/out、次级侧SR短路保护(SSCP)和CS短路保护。MK2787采用ESOP-8封装,适用于33W功率应用。
相比MK2787,MK2787S内置700V 470mΩ GaN,内阻提升可满足更多的特定功率需求,更适合于一些特定的电源和充电器设计。
MK2787S是一款高频QR控制器,专为PD/快速充电应用优化,这款芯片内置700V 470mΩ GaN,开关频率为130Khz,其宽广的VCC工作电压范围(9V-85V)使其能够覆盖3.3V-21V输出范围的PD/PPS,而无需使用额外的VCC绕组或线性降压电路。

为了在不同负载下实现从通用线S能够自适应地在DCM/QR模式下运行。在轻负载时,它将以Burst模式工作以提高效率。

MK2787S提供多种保护功能,包括输出过压保护(OVP)、输出过功率保护(OPP)、VCC过压保护、Brown in/out、次级侧SR短路保护(SSCP)和CS短路保护。MK2787S采用ESOP-8封装,适用于33W功率应用。
MK2788是一款高频QR控制器芯片,内置650V 365mΩ GAN FET,针对PD/快充应用进行了优化。其宽范围的VCC工作电压(9V-85V)使其能够覆盖PD/PPS 3.3V-21V的输出范围,且无需额外的VCC绕组或线性降压电路。

MK2788工作频率高达130kHz,为了在不同负载条件下从通用线可以自适应在DCM/QR模式下运行。在轻载时,它将以突发模式工作以提高效率。MK2788提供全面的保护功能,包括输出过压保护(OVP)、输出过功率保护(OPP)、VCC过压保护、欠压启动/关断保护、次级侧SR短路保护和CS短路保护。

MK2789是一款高频QR控制器芯片,内置700V 165mΩ GAN FET,支持65W功率应用,专为PD/快充应用进行了优化。宽VCC工作电压范围(9V-85V)使其能够覆盖PD/PPS 3.3V-21V的输出范围,无需额外使用VCC绕组或线性降压电路。

MK2789采用了LD-GaN™技术,可大幅提高65W氮化镓快充的可靠性。此外,采用独有的处于行业领先地位的高压技术,Vcc耐压高达110V,PPS应用无需稳压电路;专利软驱技术,可有效降低同步整流管电压应力;高频QR控制技术,提高效率的同时,能有效减小变压器尺寸。

MK2789工作频率高达130kHz,为了在不同负载下从通用电源线能够自适应在DCM/QR模式下运行。在轻载时,它将采用突发模式工作以提升效率。MK2789提供全面的保护功能,包括输出过压保护(OVP)、输出过功率保护(OPP)、VCC过压保护、欠压启动/关断功能、次级侧SR短路保护和CS短路保护。
MK2789S是一款高频QR控制器芯片,相比MK2789为内阻提升到了350mΩ,支持45W功率应用,专为PD/快充应用进行了优化。其宽VCC工作电压范围(9V-85V)使其能够覆盖PD/PPS 3.3V-21V的输出范围,无需额外使用VCC绕组或线性降压电路。

MK2789S工作频率高达130kHz,为了在不同负载下从通用电源线S能够自适应在DCM/QR模式下运行。在轻载时,它将采用突发模式工作以提升效率。MK2789S提供全面的保护功能,包括输出过压保护(OVP)、输出过功率保护(OPP)、VCC过压保护、欠压启动/关断功能、次级侧SR短路保护和CS短路保护。

茂睿芯已在电源领域深耕多年,目前,茂睿芯推出的一站式芯片解决方案仍然在持续丰富和完善,产品与应用积累丰富,通过茂睿芯的全功率段充电解决方案,可以看到其在电子领域的研发实力,其产品线涵盖的广泛功率范围和丰富类型,具有高精度、高可靠性、低成本、低能耗等诸多优势,是客户整体芯片解决方案的最佳选择。
茂睿芯的充电解决方案不仅在技术上屡屡创新,还注重用户体验和安全性。从控制器的专利设计到针对不同功率需求的定制方案,再到对各种保护机制的重视,茂睿芯都体现了对客户利益的承诺和对行业发展的责任。
随着茂睿芯不断提升产品性能和完善产品线,相信在未来的市场竞争中,茂睿芯将继续扮演着重要的角色,并为电子行业的发展贡献更多力量。


