
-
2024-12-23Pg电子游戏平台:蔚来旗舰车型ET9正式发布:全系100度电
凤凰网科技讯(作者/李治钦)12月21日,蔚来汽车在广州海心沙举办NIO Day2024 活动,正式发布蔚来品牌旗舰车型ET9,全系标配100度电池,售价78.8 万,选择电池租赁模式购买,售价为...

-
2024-12-23Pg电子游戏:苏州优艾智创机器人科技取得移动机器人专利解决移
金融界2024年11月13日消息,国家知识产权局信息显示,苏州优艾智创机器人科技有限公司取得一项名为“移动机器人”的专利,授权公告号 CN 221986255 U,申请日期为 2024 年 3 月...

-
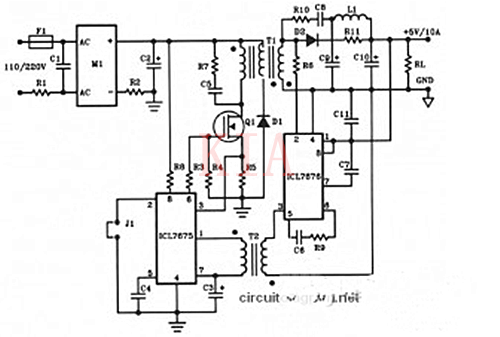
2024-12-22Pg电子游戏平台:【电路图收藏】5V电子开关电路图分享-KI
下图是50W离线式开关电源电路设计。该电路由一个MOSFET供电。BUZ80A/IXTP4N8220V交流电压输入和GEIRF823110V交流输入电压。输出将是5VDC,电流高达10A。 示意...

-
2024-12-22Pg电子游戏:BOSHIDAACDC电源模块的工作原理是什么
AC/DC电源模块是将交流电转换为直流电的电子设备。它在电子设备中起着至关重要的作用,如电脑、手机、家用电器等设备都需要使用AC/DC电源模块来提供稳定的直流电源。 1. 输入滤波:交流电经过输...

-
2024-12-22Pg电子平台:一个简单的开关电源电路
,基准电压源TL1、光耦合器U2等元件构成了稳压控制回路。U1芯片和1、2脚外围元件R7、C12,也是稳压回路的一部分。实际上,TL1、U1组成了(相对于U1内部电压误差放大器)外部误差放大器,将...


